본문으로 건너뛰기

MMD 웹어셈블리 런타임

이 섹션에서는 WebAssembly (WASM)로 구현된 MMD 런타임을 사용하는 방법에 대해 설명합니다.

babylon-mmd는 WASM으로 구현된 MMD 런타임을 제공합니다.

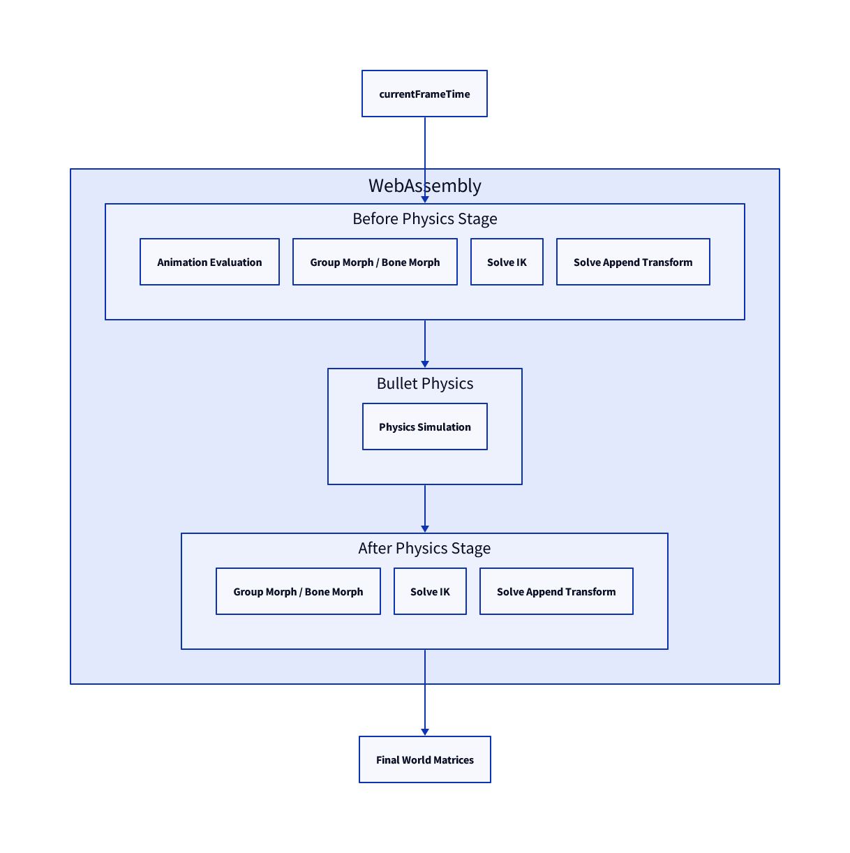
이 그림은 babylon-mmd의 WebAssembly 런타임 아키텍처를 보여줍니다.

이 WASM 런타임은 기존 MmdRuntime 클래스의 JavaScript 구현을 Rust완전히 다시 작성하여 WASM으로 컴파일한 것입니다.

WASM 런타임은 다양한 최적화 기법을 적용하여 JavaScript 런타임보다 더 나은 성능을 제공합니다.

적용된 최적화 기법은 다음과 같습니다:

  • IK Solver를 제외한 모든 작업을 float32로 처리.
  • 128비트 SIMD 명령어를 사용하여 벡터 연산을 병렬로 처리.
  • 각 모델에 대해 병렬 처리를 수행하기 위해 워커 기반 멀티스레딩 사용.
  • 물리 시뮬레이션을 처리하기 위해 Bullet Physics 엔진을 FFI로 바인딩 (emscripten 사용하지 않음).

MmdWasmInstance

WASM 런타임을 사용하려면 먼저 babylon-mmd에서 제공하는 WASM 바이너리를 로드해야 합니다. 이는 getMmdWasmInstance() 함수를 사용하여 수행할 수 있습니다.

const mmdWasmInstance = await getMmdWasmInstance(new MmdWasmInstanceTypeSPR());

getMmdWasmInstance() 함수는 WASM 바이너리를 비동기적으로 로드하고 WASM 모듈 인스턴스를 반환합니다.

babylon-mmd는 바이너리를 선택할 때 세 가지 옵션을 제공합니다:

  • 싱글스레드 또는 멀티스레드: S / M
  • Bullet Physics 포함 또는 미포함: P / (없음)
  • 릴리즈 빌드 또는 디버그 빌드: R / D

따라서 8가지 WASM 인스턴스 타입 중 하나를 선택할 수 있습니다:

  • MmdWasmInstanceTypeSR: 싱글스레드, 릴리즈 빌드
  • MmdWasmInstanceTypeSD: 싱글스레드, 디버그 빌드
  • MmdWasmInstanceTypeMR: 멀티스레드, 릴리즈 빌드
  • MmdWasmInstanceTypeMD: 멀티스레드, 디버그 빌드
  • MmdWasmInstanceTypeSPR: 싱글스레드, 물리, 릴리즈 빌드
  • MmdWasmInstanceTypeSPD: 싱글스레드, 물리, 디버그 빌드
  • MmdWasmInstanceTypeMPR: 멀티스레드, 물리, 릴리즈 빌드
  • MmdWasmInstanceTypeMPD: 멀티스레드, 물리, 디버그 빌드

사용 시나리오에 적합한 바이너리를 선택할 수 있습니다.

이론적으로, 최고의 성능을 제공하는 바이너리는 MmdWasmInstanceTypeMPR (멀티스레드, 물리, 릴리즈 빌드)입니다.

그러나 SharedArrayBuffer를 지원하지 않는 환경에서는 멀티스레딩이 작동하지 않으므로 싱글스레드 버전을 사용해야 합니다.

물리 시뮬레이션이 필요하지 않다면 로딩 시간을 줄이기 위해 물리 엔진이 없는 바이너리를 선택할 수 있습니다.

또한 개발 중에는 런타임 내부에서 발생하는 오류를 추적하기 위해 디버그 빌드를 사용하는 것이 좋습니다. 릴리즈 빌드는 패닉이 발생할 때 오류를 진단하기 어렵게 만듭니다.

정보

물리 엔진이 없는 바이너리를 선택하더라도 MmdPhysics, MmdAmmoPhysics, 또는 MmdBulletPhysics 클래스를 사용하여 물리 시뮬레이션을 처리할 수 있습니다. 하지만 물리 엔진이 포함된 바이너리를 사용하는 것에 비해 성능이 낮을 수 있습니다.

MmdWasmRuntime 클래스

MmdWasmRuntime 클래스는 WASM으로 구현된 MMD 런타임 클래스로 MmdRuntime 클래스와 거의 동일한 API를 제공합니다.

사용하려면 기존의 MmdRuntime 클래스 대신 MmdWasmRuntime 클래스를 사용하고 생성자에 MmdWasmInstance를 전달하기만 하면 됩니다.

const mmdWasmRuntime = new MmdWasmRuntime(mmdWasmInstance, scene);

그러면 타입이 자동으로 전파되고, createMmdModel 함수의 반환 타입도 MmdWasmModel 타입이 됩니다.

MmdWasmAnimation 클래스

WASM 런타임에서 데이터를 처리하려면 데이터를 WASM 메모리 공간으로 복사해야 합니다.

그러나 MmdAnimation 컨테이너는 JavaScript 쪽의 ArrayBuffer 인스턴스에 데이터를 저장합니다.

따라서 MmdAnimation에 저장된 애니메이션 데이터는 WASM 쪽에서 평가할 수 없습니다. 이 경우 Animation Evaluation은 JavaScript 쪽에서 처리되고, 그 다음 Solve IK, Append Transform, Bone Morph, Physics Simulation은 WASM 쪽에서 처리됩니다.

이 그림은 MmdAnimation 데이터가 WASM 메모리 공간에 복사되지 않았을 때 애니메이션 평가가 어떻게 처리되는지 보여줍니다.

babylon-mmd는 애니메이션 데이터를 복사하여 WASM 메모리 공간으로 지원하는 MmdWasmAnimation 클래스를 제공합니다. 이를 통해 애니메이션 평가를 포함한 거의 모든 애니메이션 계산WASM 쪽에서 처리할 수 있습니다.

이 그림은 MmdWasmAnimation 데이터가 WASM 메모리 공간에 복사되었을 때 애니메이션 평가가 어떻게 처리되는지 보여줍니다.

이를 위해 간단히 MmdWasmAnimation 인스턴스를 생성하고 MMD 모델에 바인딩하면 됩니다.

const mmdWasmAnimation = new MmdWasmAnimation(mmdAnimation, mmdWasmInstance, scene);

const runtimeAnimationHandle = mmdWasmModel.createRuntimeAnimation(mmdWasmAnimation);
mmdWasmModel.setRuntimeAnimation(runtimeAnimationHandle);

이렇게 하면 애니메이션 평가가 WASM 쪽에서 처리되어 가능한 모든 애니메이션 계산이 WASM 쪽에서 처리되도록 할 수 있습니다.

정보

MmdAnimation과 달리 MmdWasmAnimation수동 메모리 할당 해제가 필요합니다.

더 이상 필요하지 않다면 MmdWasmAnimation.dispose() 메서드를 호출하여 메모리를 해제하세요.

버퍼링된 평가

WASM 런타임은 버퍼링된 평가를 지원합니다. 이는 멀티스레딩 런타임(예: MR, MPD)을 사용할 때 렌더링과 별도의 스레드에서 애니메이션 계산을 처리하는 기능입니다.

이 기능은 기본적으로 비활성화되어 있습니다. 활성화하려면 MmdWasmRuntime.evaluationType 속성을 MmdWasmRuntimeAnimationEvaluationType.Buffered로 설정하세요.

mmdWasmRuntime.evaluationType = MmdWasmRuntimeAnimationEvaluationType.Buffered;

버퍼링된 평가가 활성화되면 애니메이션 계산은 1프레임 지연으로 처리되며, 렌더링 스레드는 이전 프레임에서 계산된 결과를 사용합니다. 이는 렌더링 스레드가 애니메이션 계산을 기다리지 않고 즉시 렌더링을 수행할 수 있게 하는 파이프라이닝 기법의 한 형태입니다.

다음은 버퍼링된 평가와 즉시 평가 간의 차이점을 보여주는 이미지입니다:

이 그림은 버퍼링된 평가와 즉시 평가 간의 차이점을 보여줍니다.

제한사항

WebAssembly로 컴파일된 코드는 JavaScript 코드와 달리 프로토타입을 수정하거나 상속을 통해 동작을 변경할 수 없습니다.

따라서 높은 수준의 커스터마이징이 필요한 경우에는 WebAssembly 런타임 대신 JavaScript 런타임을 사용하는 것이 좋습니다.

더 많은 정보

Enhancing Browser Physics Simulations: WebAssembly and Multithreading Strategies

이 논문은 babylon-mmd의 WebAssembly 런타임을 최적화하기 위해 적용된 다양한 기법들을 설명하며, 이 페이지에서 사용된 일부 이미지도 이 논문에서 발췌되었습니다.

이 논문은 사용된 최적화 기법과 그 결과로 달성된 성능 향상에 대한 자세한 설명을 제공합니다.